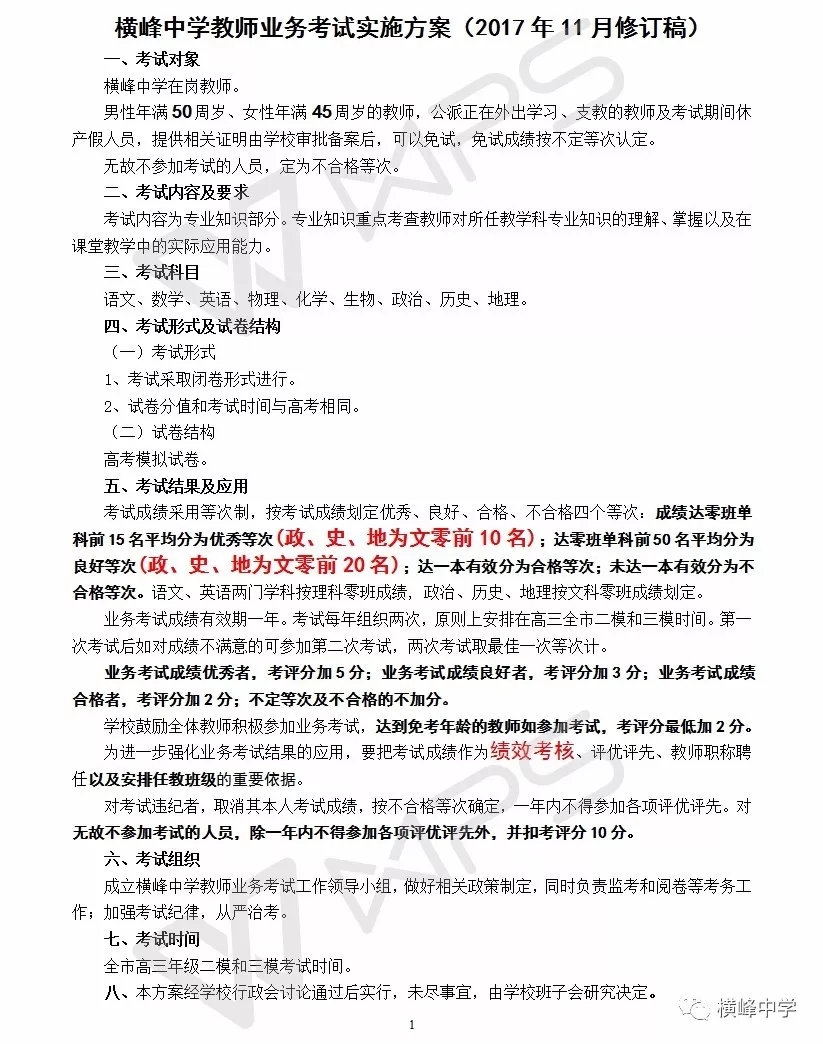
同一时间,同一试卷,统一闭卷,统一密封,教师与学生答题卷一起参加网上阅卷的教师业务考试,达到了以考促学、以考促教,达到改进教学的目的,确保教育质量。通过考试,促进教师加强业务学习,正确把握高考动向,深入掌握教材内容,提升专业水平,提高教学效益,进而建设一支高素质的教师队伍,保障教育教学改革全面有效落实。
|
|
|
|
| 您现在的位置: 横峰中学 >> 文章中心 >> 学校、教育新闻 >> 正文 | ![]() |
今天是: |
| 师生同考 以考促教--横峰中学举行2018年教师业务考试 | |||
| 作者:hfzxbgs 文章来源:本站原创 点击数:5615 更新时间:2018/4/9 |
|
||
|
3月26-27日,横峰中学平日的“教书匠”走进考场,同步参加全市“二模”考试,这是我校举行教师业务考试的场景。学校全体男性未满50周岁、女性未满45周岁的教师以及达到免考年龄却依然参加考试的教坛“老工匠”分批走进9个专业学科的考场。
考试现场
学校党总支书记、校长苏万林率先垂范,参加业务考试,并多次来到考试现场,查看教师考试情况。
学校不断完善制度,教师业务考试更加规范、有效
3月26日下午,市教育局副局长曾存马、市教研室高中科科长董乐华一行莅临横峰中学检查指导“二模”考试工作,在苏万林校长的介绍下,曾局长一行特意走进教师业务考试现场,并通过苏校长的手机微信,查看老师们考后的评价,曾局长、董科长对我校开展的此项工作和实施效果进行了高度评价,认为通过教师业务考试,老师们的评价最为客观、公正。
同一时间,同一试卷,统一闭卷,统一密封,教师与学生答题卷一起参加网上阅卷的教师业务考试,达到了以考促学、以考促教,达到改进教学的目的,确保教育质量。通过考试,促进教师加强业务学习,正确把握高考动向,深入掌握教材内容,提升专业水平,提高教学效益,进而建设一支高素质的教师队伍,保障教育教学改革全面有效落实。
|
|||
| 文章录入:hfzxbgs 责任编辑:hfzxbgs | |||
| 【发表评论】【加入收藏】【告诉好友】【打印此文】【关闭窗口】 | |||
|
|
||||||
| | 网站地图 | 设为首页 | 加入收藏 | 版权申明 | 管理登录 | | ||
| ||